南充市疾控中心健康提醒
(2021年11月4日)
广大市民朋友:
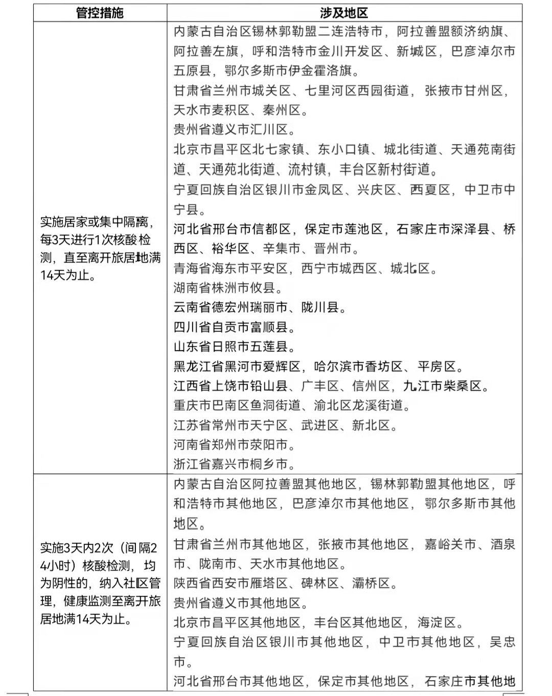
截止2021年11月3日21时,全国共有高风险地区3个、中风险地区53个(新增8个:重庆市:渝北区宝圣湖街道石盘河社区金石大道398号重庆星充新能源科技有限公司办公区、渝北区龙塔街道黄龙路53号东原晴天见小区、长寿区菩提街道古镇社区西二支路88号中央公园小区一组团;江苏省:常州市天宁区兰陵街道九洲新世界花苑君玺、天宁区兰陵街道工人新村南、武进区湖塘御城;河南省郑州市荥阳市贾峪镇滨湖社区;云南省瑞丽市麓川社区翡翠园南片区),疫情波及19个省(自治区、直辖市),新增2个(江苏省、河南省)。为保障全市人民身体健康,温馨提醒:
一、请10月22日以来有重庆市九龙坡区、长寿区、巴南区、两江新区、渝北区,10月28日以来有四川省成都市金牛区、锦江区、成华区、青羊区,10月30日以来有河南省郑州市荥阳市,10月31日以来浙江省嘉兴市桐乡市和11月1日江苏省常州市天宁区、武进区、新北区的所有来(返)南人员主动向当地社区(村)、工作单位或住宿宾馆进行健康申报并实施3天内2次(间隔24小时)核酸检测,均为阴性的,纳入社区管理,健康监测至离开旅居地满14天为止。
二、请10月22日以来重庆市、10月28日以来四川省成都市、10月30日以来河南省郑州市、10月31日以来浙江省桐乡市和11月1日江苏省常州市其他地区所有来(返)南人员,做好个人健康监测,主动开展至少一次核酸检测。
三、请广大市民自即日起,非必要不离南,做好自我健康监测,如出现发热、干咳、乏力、咽痛、嗅(味)觉减退、腹泻等不适症状,立即前往就近的设有发热门诊的医疗机构就诊,并如实告知个人流行病学史,并在就诊过程中做好佩戴口罩等个人防护措施,避免搭乘公共交通工具。
四、全市所有进入公共场所以及乘坐公共交通工具的人员,坚持查验“三码”(健康码”、“场所码”、“行程码”),严格扫码亮码、查验通行,人员流动按照“红码禁止、黄码限制、绿码通行”原则执行。
五、各机关、企事业单位等机构,要严格落实“扫码、测温、戴口罩”防控措施,安排专人值守,负责查验工作,特别是要做好本单位健康码、场所码和行程码的查验工作。
六、按照“非必须,不举办”的原则,尽量减少或避免举办大型会议,如必须开会,建议召开视频或电话会议,减少人员聚集。
七、为了自己和家人的健康,广大市民自觉做好个人防护,坚持戴口罩、勤洗手、常清洁、用公筷等良好的生活习惯;咳嗽、打喷嚏时注意遮挡,室内常通风,减少人员聚集,注意保持1米以上的社交距离;主动配合测温、验码等防疫措施。
八、接种新冠病毒疫苗是预防新冠肺炎最经济、最有效的方法。我市已启动新冠病毒疫苗加强针接种工作,请已完成新冠疫苗全程接种满6个月且年满18岁的市民,及时就近接种新冠疫苗加强针,同时,根据国、省安排,我市正在开展3-11岁人群新冠疫苗接种工作,请广大市民积极配合,共筑免疫安全屏障。


